Ermöglichen Sie umfassende Struktursimulationen, die statische, implizite und explizite dynamische, akustische Analysen über einen breiten Bereich industrieller Anwendungen abdecken.
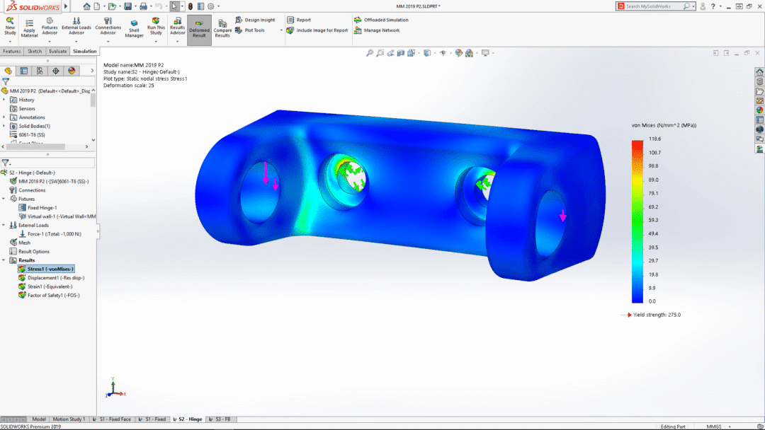
Bewerten Sie die strukturelle Leistung und Haltbarkeit von Produkten während des Designprozesses und leiten Sie Designentscheidungen intuitiv an.
Ermöglicht umfassende Struktursimulationen, die statische Elemente, implizite und explizite Dynamik und Ermüdung abdecken, um die strukturelle Integrität aller Arten von Produkten zu bewerten.
Erleichterung der kollaborativen Entscheidungsfindung im Unternehmen durch 3DDashboard zur Durchsicht und zum Vergleich von Designalternativen
Designs von Kunststoffteilen und Formwerkzeugen validieren und optimieren, indem sie das Füllen, Auskleiden, Verziehen und Abkühlen von Formen von Beginn des Produktentwicklungsprozesses an simulieren.
Bereitstellung einer extrem leistungsfähigen 3D-Simulation für die Konstruktion, Analyse und Optimierung von elektromagnetischen Komponenten und Systemen in der 3DEXPERIENCE-Cloud.
Simulation von Flüssigkeitsströmung und Wärmeübertragung, um bessere Entwürfe zu erstellen und Herstellungsprobleme zu vermeiden.
Beurteilung der strukturellen Leistung von Produkten in statischen und dynamischen nichtlinearen Umgebungen, um relevante Konstruktionsentscheidungen treffen zu können.
Bereitstellung leistungsstarker und intuitiver Werkzeuge für Designingenieure, mit denen sie während des Designs lineare Struktursimulationen durchführen können.
Eine leistungsstarke Ergänzung zu 3DEXPERIENCE Professional und Premium. Dies sind die Fähigkeiten von Visualize Professional, die immer mit der Cloud-Plattform verbunden sind.
Beschleunigen Sie das Produktdesign mit einer effektiven Bewertung von Spannung, Verformung, Eigenfrequenz und Temperatur.


